Οι υπερσυμπιεστές μπορούν να προσφέρουν εντυπωσιακή αύξηση της ισχύς και της ροπής και είναι ο ευκολότερος τρόπος για να κάνεις έναν μικρού κυβισμού κινητήρα να έχει απόδοση αντίστοιχη με έναν που έχει τα διπλάσια ή ακόμα και τα τριπλάσια κυβικά. Οι υπερσυμπιεστές μπορούν να πάρουν κίνηση από την ροή των καυσαερίων (turbo) καταναλώνοντας ελάχιστη ενέργεια από τον κινητήρα ή να είναι μηχανικοί, δηλαδή να παίρνουν κίνηση απευθείας από την περιστροφή του κινητήρα (supercharger). Στην περίπτωση των Turbo έχεις ελάχιστες απώλειες δύναμης για την λειτουργία τους, όμως πάσχουν ως προς την αμεσότητα της απόκρισης στο γκάζι, καθώς η αύξηση της ταχύτητας περιστροφής τους δεν είναι απόλυτα αναλογική ως προς την αύξηση των στροφών του κινητήρα. Αυτό οφείλεται τόσο στην αδράνεια της μάζας της φτερωτής, όσο και στο γεγονός πως ο αέρας είναι ένα σώμα που συμπιέζεται, οπότε συμπεριφέρεται ως ελατήριο και δεν μπορεί να μεταφέρει άμεσα τις δυνάμεις.

Έτσι όταν βγαίνει με ταχύτητα από την πολλαπλή εξαγωγής και χτυπάει πάνω στα φτερά της τουρμπίνας φρενάρει για λίγο και υπάρχει πάντα μια μικρή χρονική περίοδος μέχρι να μεταφέρει την ταχύτητά του στην φτερωτή. Προφανώς όσο πιο μικρή είναι η τουρμπίνα, τόσο μικρότερη η αδράνειά της, οπότε η άνοδος των στροφών της ακολουθεί με λιγότερη καθυστέρηση την άνοδο των στροφών του κινητήρα. Έτσι ο κανόνας με τους κινητήρες turbo είναι να τοποθετείς μικρές τουρμπίνες όταν θέλεις άμεση απόκριση στο γκάζι (και ροπή στις χαμηλές στροφές) και μεγάλες τουρμπίνες όταν στοχεύεις σε υψηλές ιπποδυνάμεις, θυσιάζοντας την απόκριση στο γκάζι. Τα τελευταία χρόνια χρησιμοποιούνται τουρμπίνες με μεταβλητό βήμα φτερωτής (συνήθως δύο σταδίων) προσπαθώντας να λύσουν το πρόβλημα της απόκριση στο γκάζι για τις μεγάλες τουρμπίνες, βοηθώντας τες να περιστρέφουν ταχύτερα και πιο άμεσα όταν η ταχύτητα ροής των καυσαερίων είναι μικρή και έχει μικρές μεταβολές.

Από την άλλη μεριά οι μηχανικοί υπερσυμπιεστές δεν έχουν τέτοια προβλήματα, διότι η ταχύτητα περιστροφής τους είναι απόλυτα αναλογική σε σχέση με τις στροφές του κινητήρα, λόγω της κίνησής τους μέσω ιμάντα ή μέσω γραναζιών απευθείας από τον στρόφαλο. Η χρήση ιμάντα είναι η πιο διαδεδομένη, καθώς επιτρέπει την εύκολη και φτηνή αλλαγή του λόγου σχέσης μεταξύ του στροφάλου και υπερσυμπιεστή, με την απλή αλλαγή του μεγέθους των ράουλων. Επίσης ο ιμάντας είναι λιγότερο θορυβώδης από τα μεταλλικά δόντια των γραναζιών που χτυπάνε μεταξύ τους στο ρελαντί και σφυρίζουν στις υψηλές στροφές.
Από την άλλη μεριά, η χρήση γραναζιών σου επιτρέπει να φτιάξεις ολόκληρο κιβώτιο ταχυτήτων μεταξύ στροφάλου και υπερσυμπιεστή, οπότε μπορείς να μεταβάλεις την ταχύτητα περιστροφής του υπερσυμπιεστή αναλόγως τις στροφές του κινητήρα.
Τέτοιο σύστημα γραναζιών χρησιμοποιεί η Kawasaki στους κινητήρες των H2 και αντίστοιχα συστήματα υπάρχουν στους κινητήρες των περισσότερων Jet Ski και Snowmobile Με υπερσυμπιεστή.
Όλα αυτά είναι πιθανόν γνωστά στους περισσότερους, όμως έπρεπε να τα επαναλάβουμε για να καταλάβουμε καλύτερα τις πατέντες που κατέθεσε η Benda για έναν κινητήρα μοτοσυκλέτας (το πιθανότερο…) με μηχανικό υπερσυμπιεστή.
Λέμε το πιθανότερο, διότι πριν μερικούς μήνες η Benda είχε παρουσιάσει μια supersport μοτοσυκλέτα που την ονόμαζε VTR 300 Turbo με δικύλινδρο V2 300 κυβικών.
Ξεκάθαρα εδώ έχουμε supercharger και σε καμία περίπτωση δεν είναι Turbo, οπότε είτε μιλάμε για διαφορετικό κινητήρα, είτε το τμήμα μάρκετινγκ της Benda δεν έχει καταλάβει ποια είναι η διαφορά… Μάλλον το δεύτερο!

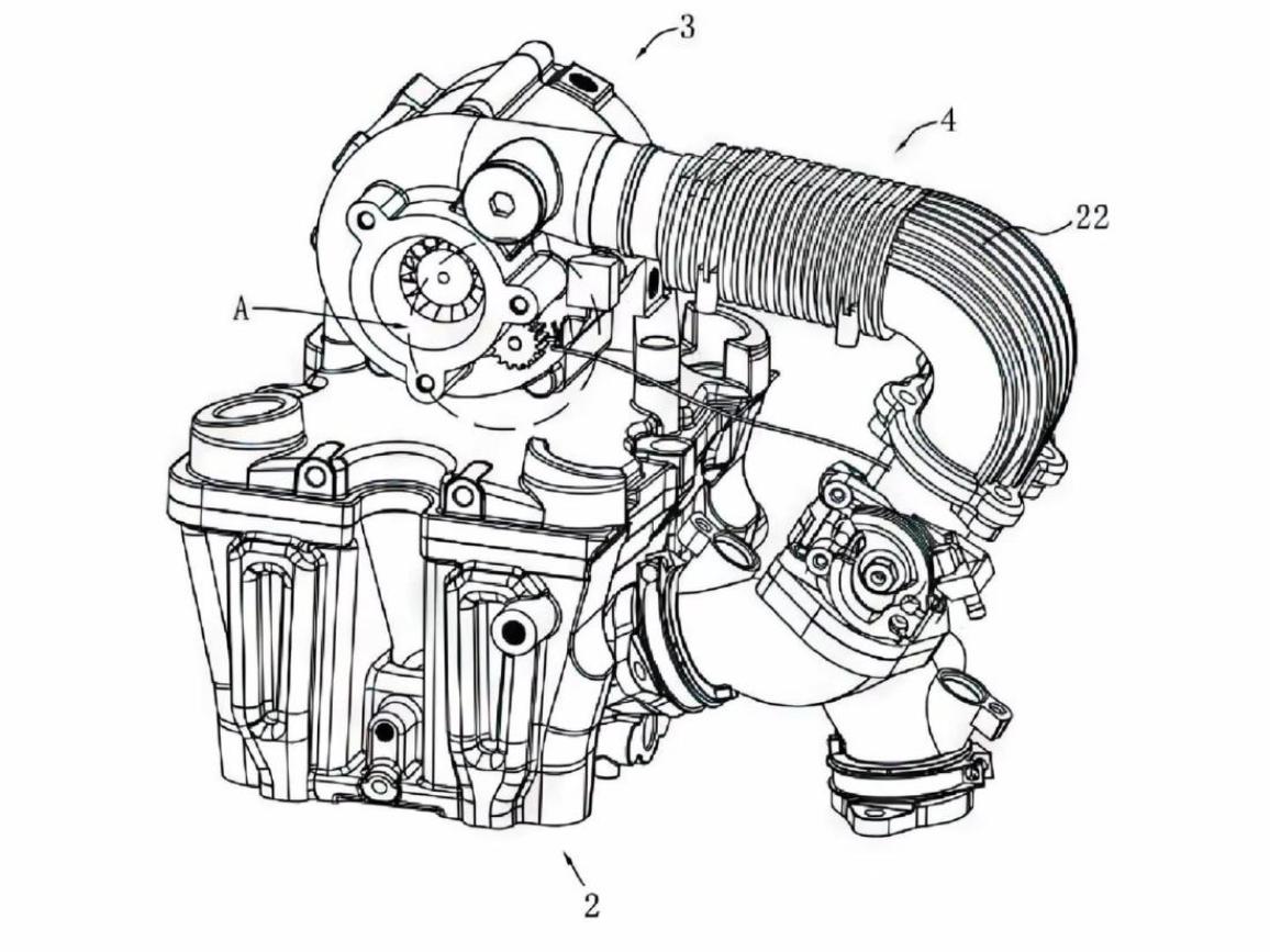
Υπάρχουν δύο πολύ ενδιαφέροντα στοιχεία σε αυτή την πατέντα, τα οποία δεν συνηθίζονται σε κινητήρες με μηχανικό υπερσυμπιεστή.
Το ένα είναι πως η κίνηση του υπερσυμπιεστή γίνεται από τον εκκεντροφόρο και όχι από τον στρόφαλο. Αυτό έχει δύο σοβαρά μειονεκτήματα.
Πρώτον, οι εκκεντροφόροι περιστρέφονται πάντα στις μισές στροφές σε σχέση με τον στρόφαλο, οπότε απαιτείται ο διπλάσιος πολλαπλασιασμός των στροφών από τον εκκεντροφόρο προς τον υπερσυμπιεστή για να επιτύχεις την ίδια ακριβώς πίεση.
Το δεύτερο και σημαντικότερο μειονέκτημα είναι πως οι εκκεντροφόροι παίρνουν κίνηση μέσω αλυσίδας (ναι υπάρχουν και συστήματα κίνησης με γρανάζια και με άξονα, αλλά εδώ αλυσίδα έχουμε), η οποία με την σειρά της μένει τεντωμένη χάρη σε ένα υδραυλικό τεντωτήρα. Όπως όλοι γνωρίζουν οι αλυσίδες ξεχειλώνουν με τη χρήση και αν τους προσθέσεις να την δύναμη που χρειάζεται για την περιστροφή του ο υπερσυμπιεστής, αυτή η κόπωση της αλυσίδας είναι πολύ μεγαλύτερη και ταχύτερη.
Όμως παρά τα εξόφθαλμα μειονεκτήματά του, ο υπερτροφοδοτούμενος κινητήρας της Benda έχει κάποια εντυπωσιακά πλεονεκτήματα.
Το πρώτο αφορά την χωροταξία του κινητήρα, που όπως βλέπουμε δεν προσθέτει καθόλου πλάτος στον κινητήρα, ενώ η αναμενόμενη αύξηση του ύψους της κεφαλής είναι μικρότερο πρόβλημα για τον σχεδιασμό μιας μοτοσυκλέτας.
Το δεύτερο είναι πως το ράουλο στον εκκεντροφόρο και το ράουλο στον υπερσυμπιεστή είναι μεταβλητής διαμέτρου (όμοια με των CVT που έχουν τα scooter) και μπορεί να μεταβάλει διαρκώς την σχέση.
Αυτό σημαίνει πως υπάρχει η δυνατότητα να αυξηθεί ή να μειωθεί η ταχύτητα περιστροφής του συμπιεστή ανάλογα με τις ανάγκες του θαλάμου καύσης, χωρίς απαραίτητα να ακολουθεί τον ίδιο ρυθμό αύξησης ή πτώσης των στροφών του κινητήρα.
Αυτή η δυνατότητα μπορεί να λύσει (ως ένα βαθμό…) και το πρόβλημα μεταπτώσεων της απόδοσης των υπερτροφοδοτούμενων κινητήρων όταν υπερθερμαίνεται από την συμπίεση ο αέρας.
Από την στιγμή που δεν υπάρχει intercooler για να ψύχει τον συμπιεσμένο αέρα, είναι βέβαιο πως στη γρήγορη οδήγηση θα πρέπει να έχουν βρει κάποιο τρόπο να λύσουν το πρόβλημα.






